News

Nature
nature.com > articles > s41380-025-03397-z

Associations between mosaic loss and schizophrenia or bipolar disorder of young age - Molecular Psychiatry

Associations between mosaic loss and schizophrenia or bipolar disorder of young age - Molecular Psychiatry3+ hour, 25+ min ago   (1343+ words) Robinson N, Bergen SE. Environmental Risk Factors for Schizophrenia and Bipolar Disorder and Their Relationship to Genetic Risk: Current Knowledge and Future Directions. Front Genet. 2021;12:686666. Trubetskoy V, Pardinas AF, Qi T, Panagiotaropoulou G, Awasthi S, Bigdeli TB, et al. Mapping…...

Nature
nature.com > articles > s44220-025-00566-5

Pan-disease dimensions in the brain, eye and heart capture shared and specific heterogeneity - Nature Mental Health

Pan-disease dimensions in the brain, eye and heart capture shared and specific heterogeneity - Nature Mental Health7+ hour, 50+ min ago   (130+ words) Nature Mental Health (2026)Cite this article only $6.58 per issue Wen, J. et al. Neuroimaging endophenotypes reveal underlying mechanisms and genetic factors contributing to progression and development of four brain disorders. Nat. Biomed. Eng. 9, 19201937 (2025). An article that presents our previous investigation into…...

Nature
nature.com > articles > s41586-025-09958-0

Predictive coding of reward in the hippocampus

Predictive coding of reward in the hippocampus1+ day, 3+ hour ago   (1691+ words) Nature (2026)Cite this article All source codes used in the current study are available on request to the corresponding authors. Schultz, W., Dayan, P. & Montague, P. R. A neural substrate of prediction and reward. Science 275, 15931599 (1997). Keller, G. B. & Mrsic-Flogel, T. D. Predictive processing: a canonical cortical computation. Neuron…...

Nature
nature.com > articles > s41386-026-02324-2

Remission is insufficient: predictors and mechanistic models of recurrence in late-life depression - Neuropsychopharmacology

Remission is insufficient: predictors and mechanistic models of recurrence in late-life depression - Neuropsychopharmacology1+ day, 9+ hour ago   (1763+ words) To contrast two possible pathways" Stable remission: She continues to do well over the next few years. Her depressive symptoms will remain in remission, and as she continues to return to normal function, she will become more active and socially…...

Nature
nature.com > articles > s41386-025-02312-y

Network-based analysis of differential white matter connectivity in major depressive disorder with and without comorbid anxiety - Neuropsychopharmacology

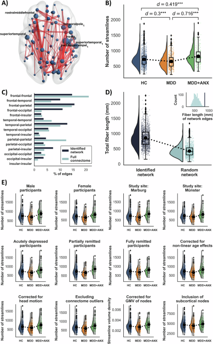
Network-based analysis of differential white matter connectivity in major depressive disorder with and without comorbid anxiety - Neuropsychopharmacology2+ day, 16+ hour ago   (1744+ words) Disease course information was collected through a semi-structured interview, including age of onset of first psychiatric symptoms, number of depressive episodes, and number of psychiatric hospitalizations. Self-reported anxiety was assessed using the State-Trait Anxiety Inventory (STAI; [43]), a questionnaire comprising two…...

Nature
nature.com > articles > s41386-025-02307-9

Suicide attempt history, childhood trauma, and functional brain network alterations in major depressive disorder: a resting-state functional connectivity-based multivariate pattern analysis

6+ day, 3+ hour ago   (1724+ words) Receive 13 print issues and online access only $19.92 per issue Due to ethics restrictions, the data supporting the results of this study are not publicly available, but they are available to the applicant upon reasonable request to the corresponding author: [email protected],…...

Nature
nature.com > articles > s41380-025-03402-5

Generalizable structure–function covariation predictive of antidepressant response revealed by target-oriented multimodal fusion

6+ day, 19+ hour ago   (1670+ words) All participants gave informed written consent and received monetary compensation for their time. Ethical approval for the study was obtained from the cantonal ethics commission Zurich (BASEC: PB_2016-0.01032; KEK-ZH: 2014-0355) and the ethics commission at the Campus Charit-Mitte (EA 1/142/14), and procedures were…...

Nature
nature.com > articles > s44220-025-00554-9

ACKR1 genetic testing should be offered before starting clozapine treatment

1+ week, 21+ hour ago   (1702+ words) Nature Mental Health (2026)Cite this article only $6.58 per issue Underlying data for the health economic analysis (Table 3) were calculated from publicly available data or provided as personal communications. No other data were generated for this manuscript. All data and calculations…...

Nature
nature.com > articles > s44220-025-00563-8

Interaction between neighborhood exposome and genetic risk in persistent distressing psychotic-like experiences in children

1+ week, 6+ day ago   (1675+ words) Nature Mental Health (2026)Cite this article Receive 12 digital issues and online access to articles only $6.58 per issue All codes used in this analysis are publicly accessible through the citations provided for each method. Linscott, R. J. & van Os, J. An updated and conservative…...

Nature
nature.com > articles > s44220-025-00558-5

Predictive processing accounts of psychosis: bottom-up or top-down disruptions

1+ week, 6+ day ago   (1652+ words) Nature Mental Health (2026)Cite this article Receive 12 digital issues and online access to articles only $6.58 per issue Velligan, D. I. & Rao, S. The epidemiology and global burden of schizophrenia. J. Clin. Psychiatry 84, MS21078COM5 (2023). Millan, M. J. et al. Altering the course of schizophrenia: progress and perspectives. Nat....